
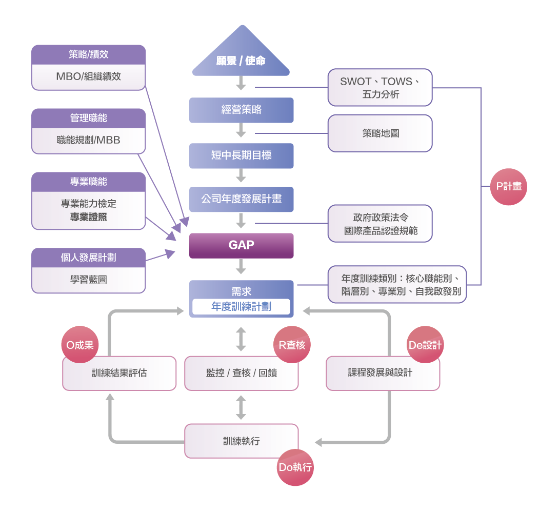
振鋒強調全方位學習發展,依循公司願景及使命,透過內、外部經營環境分析(五力分析、SWOT分析及TOWS分析)等方法,訂定經營策略及發展出公司短中長期發展計畫。
每年11月依年度發展計畫,統計各部門內外訓需求,擬定全年度訓練計畫,搭配內部OJT培訓(On the Job Training),提升員工專業能力。
振鋒為建構多元的學習管道,自2020年起導入訓練平台,陸續將教育訓練課程管理數位化,提升學習便利性且滿足員工自主學習需求,有助提升整體工作效率與創新能力。
| 必修基礎課程 | .2024年持續開發數位學習教材,必修基礎課程包含產品規範、職安、製程等已100%數位化。 |
| 製造技能 | .2023年起展開「製造技能數位課程專案」,盤點各工作站技能且錄製工序步驟。 .2024年持續擴大錄製教學影片,且將「技能檢定課程」全面轉數位化,員工須先完成線上課程方可參與技能檢定。 .技能檢定簽核程序也改為線上簽核,優化審核效率且減少紙張浪費。 |
| 研發與工程專業 | .2024年建置「研發及工程專業知識技能 E-Learning課程」75堂,涵蓋從基礎理論到進階技術,支援員工自主學習,強化解決技術問題的能力,且可結合實務操作提升綜合技能,幫助員工在工作中有效運用所學知識。 |
以營運策略及人才佈局,對應組織架構及願景開展,以職能發展需求建構全面性的訓練藍圖,針度不同職等規畫課程,必修課程除專業類、品質類、管理類之訓練外,每年度配合未來發展策略,提供不同培訓計畫。完善教育訓練計畫,結合績效發展,給予員工晉升或輪調的機會,培養全方位關鍵人才。
2024年全體員工總受訓時數為12,409小時,較2023年增加4,027小時,主要為年度專業職課程、職安訓練課程增加。全體員工平均受訓時數為23.55小時,較2023年增加5.9小時,2024年辦理較多專業職課程與企業分享會,專業人員平均受訓時數增加24.17小時,直接人員平均受訓時數增加3.47小時。
為確認訓練成效,已參考「柯氏學習評估模型」,設定每堂課程的訓練評估指標,依據課程規畫設定評估層級,持續藉由訓練課程效益評估,確認學員將所學知識與技能轉化行動展現於工作上, 2024年訓練成效如下:
反應層級
學習層級
行為層級
績效層級

為累積內部關鍵知識,傳承經驗與促進創新, 每月召開企業知識審查會議,經審查通過之企業知識保存於訓練平台之知識管理中心,亦透過實體分享會及錄製線上課程,促進跨部門交流與學習。「振鋒知識管理平台」涵蓋生產、品管、業務管理、人資、財務、勞安等12類知識地圖,保存各部門關鍵流程和知識,員工可透過平台自主學習,加速學習成長,提升專業知識。
2024年成果如下:
為培養具備多元技能的技術人才,自2017年起設計「技能檢定制度」,員工可透過系統化學習與通過考核,取得專業技能認證,檢定制度共分成A、B、C三個等級(Level),結合OJT制度提供教育訓練,檢定項目涵蓋筆試與術科,每年須重新檢定1次,確保技能持續精進。
為鼓勵員工持續提升專業能力,該檢定亦搭配津貼制度,取得中、高階(Level B、C)技能檢定者可獲得相對應津貼與技能勳章,獎勵其專業成就,且提升製造水準。目前技能檢定已全面導入到製造、品管、檢測中心及物管單位,促進整體技能多元化成長。

檢定資格:新進到職滿三個月或調職人員
通過人數:284人
檢定資格:通過Level A、符合年資與績效規定之人員
通過人數:44人(占LEVEL A資格人員15.49%)
407台中市西屯區工業區三十三路39號
#39, 33rd Road, Taichung Industrial Park, Taichung 407, Taiwan
E-mail: info@mail.yoke.com
Tel: +886-4-2350-8088
Follow Us: